Logo

CoursePlan.search

Docs

IntroductionAccount CenterCourse MapDashboard
Change LogFAQ

Account Center

NOTE

You can access the Account Center at the top-right corner from the main site. The link is here.

For authentication and user management, CoursePlan.search adopts an unconventional approach that centralizes all account-related actions into a single page.


Mechanism and Process

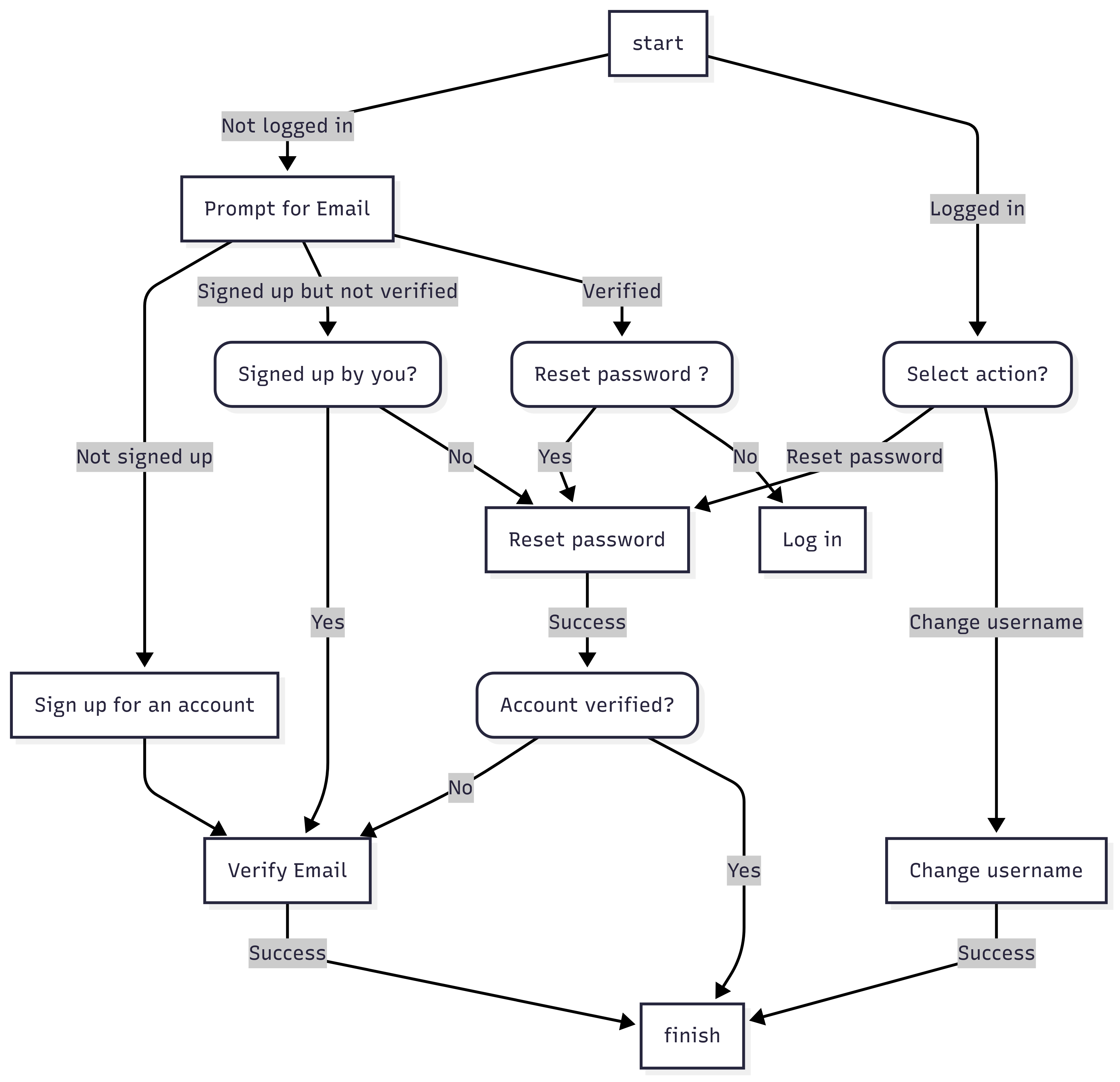
When you visit the Account Center, the system automatically detects your login status. If you are not logged in, you will be prompted to enter your email address—this is the only time you need to provide it. The platform then guides you through verification and any necessary steps, streamlining the login or registration process.

Once logged in, you will see your account information, including your saved course selections and personal configurations. The Account Center allows you to update your profile, change your password, and manage your preferences.

The complete process is described in the following flowchart:

flowchart


User Interface

Each step in the Account Center is presented as a distinct card, guiding you through the process in a clear and organized manner.

A card would prompt you to enter the required information, such as your email address, username, or OTP, depending on your current status. After you submit your input, the subsequent card appears below, displaying the status of procedures—whether it is in progress, successful, or requires further action.

If a step is completed successfully, you are offered several options, and you can choose to proceed to the next step.

On the far right side of the interface, four persistent buttons are always available:

  • Back: Move back to the previous step
  • Refresh: Reload the current page
  • Log In: Go directly to the login page
  • Home: Return to the main dashboard

CAUTION

Account Center will NOT remember your inputs during a process. If you navigate away from the page or refresh it, you will lose any unsaved data. A warning will be displayed if you do so.

account-center